政府信息公开
政策
政策措施
法律法规规章
行政规范性文件
政策解读
政府信息公开指南
政府信息公开制度
法定主动公开内容
机关简介
领导信息
机构设置
规划方案
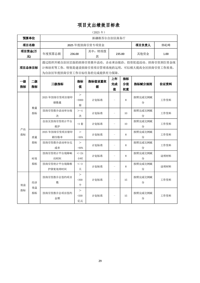
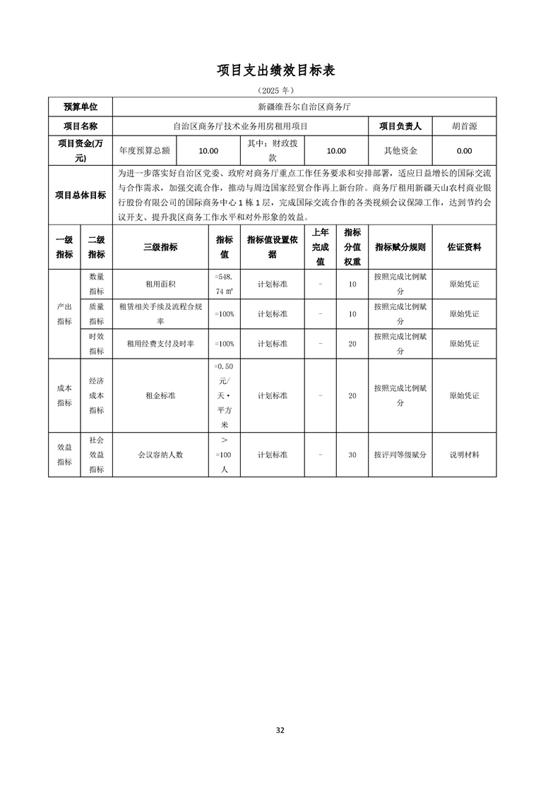
财政预决算
重大行政决策预公开
人大政协提案
人大代表建议
政协委员提案
人事信息
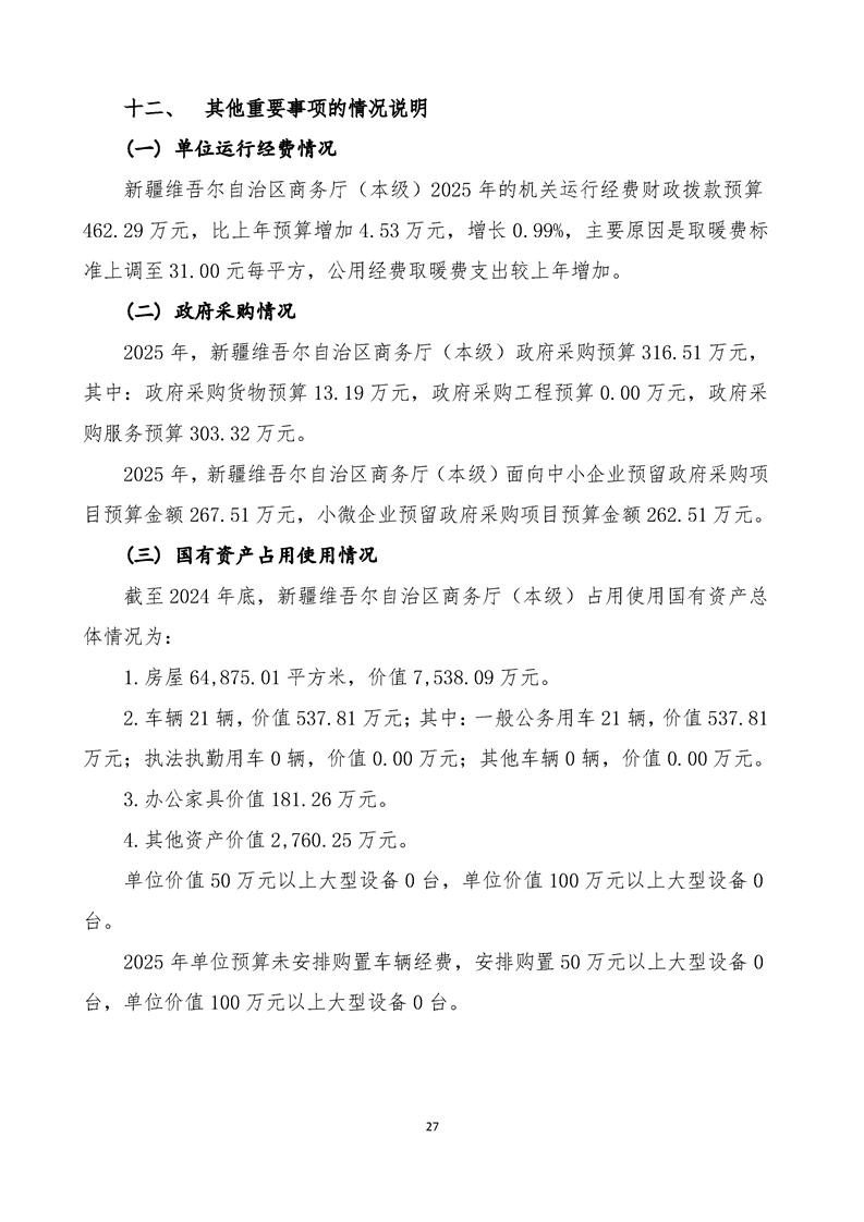
重要事项
权责清单
行政许可
行政处罚
会议公开
其他管理服务信息
政府网站年度报告
政府网站年度报表
依申请公开
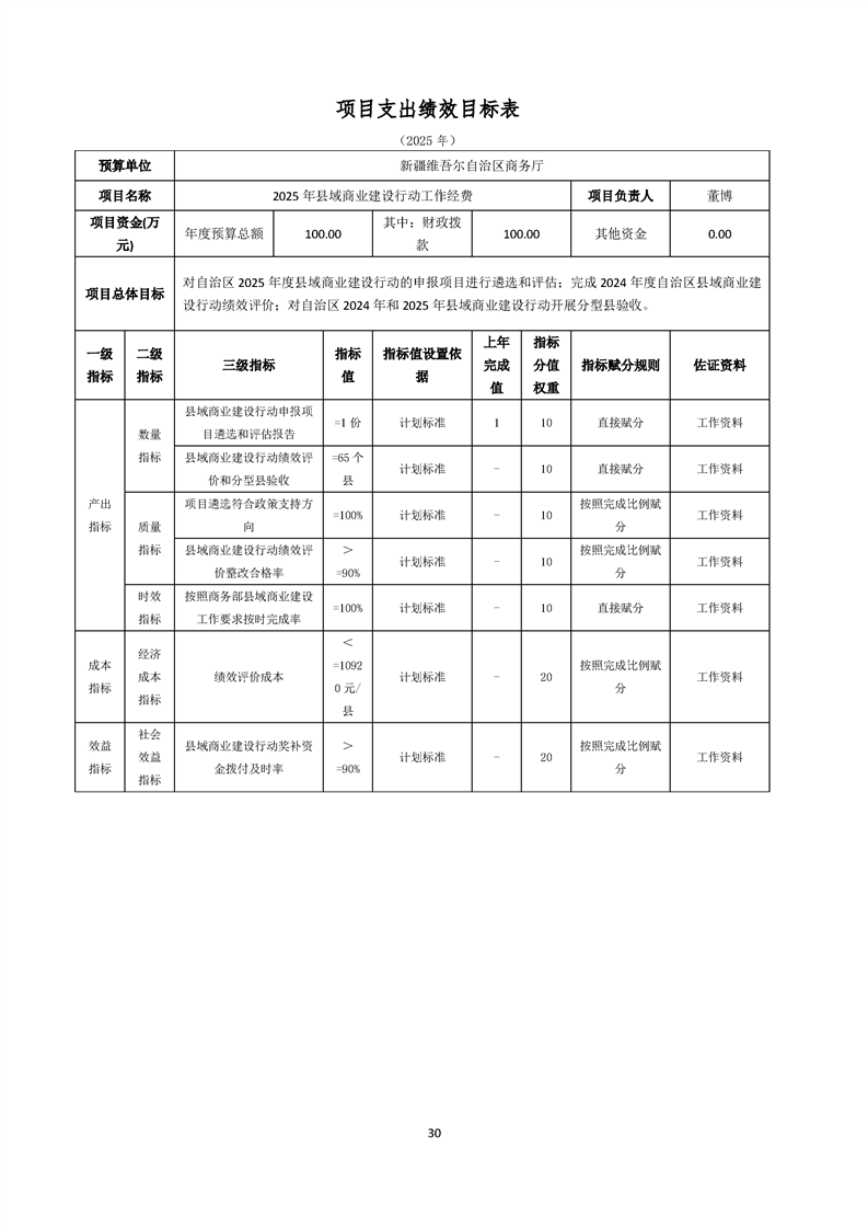
新疆维吾尔自治区商务厅(本级)2025年单位预算公开
来源:新疆商务厅
发布时间: 2025年02月21日
点击数:
附件:
新疆维吾尔自治区商务厅(本级)2025年单位预算公开.doc
关联稿件:
< img src="//www.xinjiang.gov.cn/phpstat/count/10000001/10000001.php" alt="PHPStat Analytics"/>